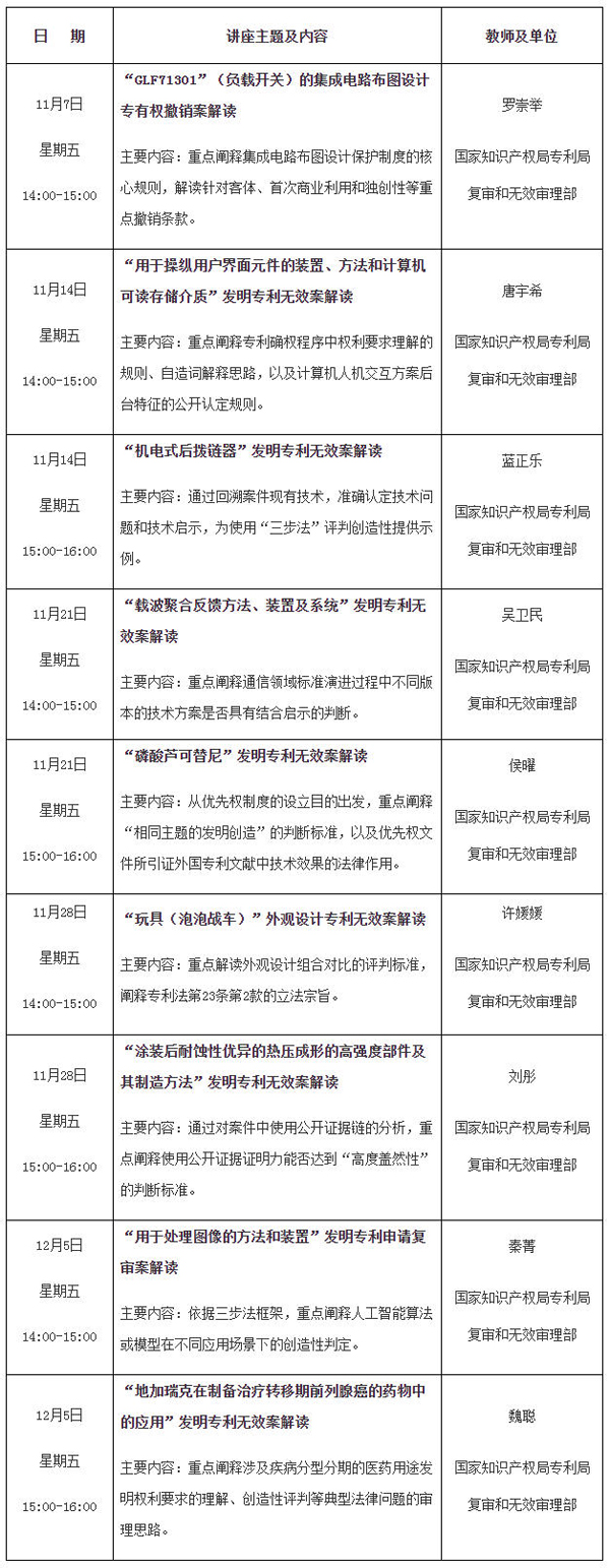
专利文献馆2025年11-12月公益讲座计划:“2024年度复审无效重大案件解读”专题
摘要:国家知识产权局专利文献馆将于2025年11-12月举办“2024年度复审无效重大案件解读”专题公益讲座。

讲座时间:14:00-16:00
讲座形式:网络课堂直播
咨询电话:010-62086805
网络课堂直播地址:https://cast.263live.net/COMVqu
“专利文献众享(patdoc)”微信公众号发布公益讲座信息并提供专利文献服务
专利文献馆
2025年11月
版权声明
凡注明"来源:中国知识产权网"的所有文字、图片和音视频资料,版权均属中国知识产权网所有,任何媒体、网站或个人未经本网协议授权不得转载、链接、转贴或以其他方式复制发布/发表。已经本网协议授权的媒体、网站,在下载使用时必须注明"稿件来源:中国知识产权网",违者本网将依法追究责任。





