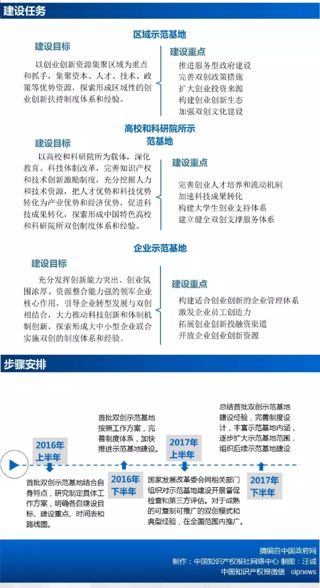
一图看懂《国务院办公厅关于建设大众创业万众创新示范基地的实施意见》
发布时间:2016-09-29
责任编辑:王雪
来源:中国知识产权报微信
摘要:本文带您一图看懂《国务院办公厅关于建设大众创业万众创新示范基地的实施意见》。




版权声明
凡注明"来源:中国知识产权网"的所有文字、图片和音视频资料,版权均属中国知识产权网所有,任何媒体、网站或个人未经本网协议授权不得转载、链接、转贴或以其他方式复制发布/发表。已经本网协议授权的媒体、网站,在下载使用时必须注明"稿件来源:中国知识产权网",违者本网将依法追究责任。



