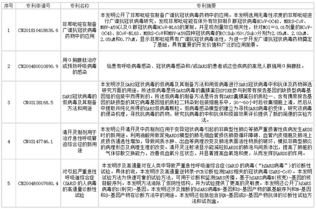
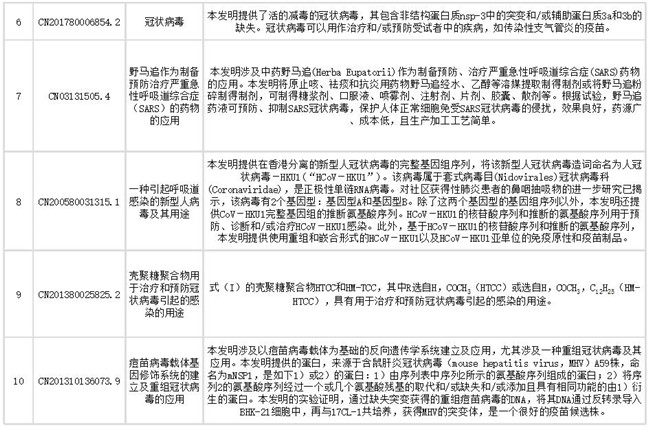
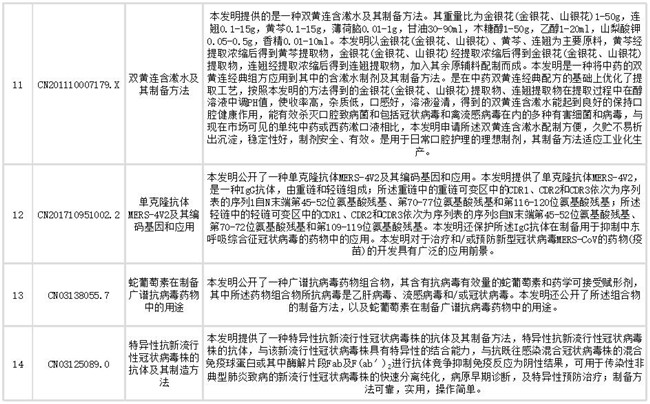
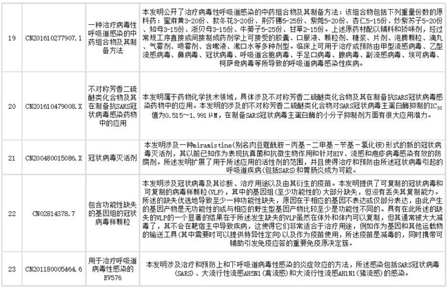
抗冠状病毒药物
摘要:知识产权出版社有限责任公司新冠肺炎防治专利情报专题数据库建设已经正式启动了。为了能够让大家第一时间获取相关的专利情报,2月3日起,我们将通过多个平台,每天以专题形式发布一批具有较高价值的相关专利信息,今日推出第二篇——抗冠状病毒药物。
共抗疫情
知识产权出版社发起的新冠肺炎防治专利情报专题数据库建设已经正式启动了,数据库将收录来自全球范围内与新型冠状病毒肺炎防治相关的诊断检测、抗病毒药物、医用呼吸防护、环境消毒与废弃物处理等方面的专利。为了能够让大家第一时间获取相关的专利情报,2月3日起,我们将通过多个平台,每天以专题形式发布一批具有较高价值的相关专利信息,这些专利信息可以提供疫情的科研、临床和日常防护参考借鉴,不作为推荐的成熟治疗方案。
第二篇 抗冠状病毒药物
2019年12月,一场新型冠状病毒风波席卷了整个中华大地,该种新型病毒被世卫组织命名为2019-nCov,能引起严重急性呼吸感染(Severe acuterespiratory infection, SARI),其早期症状同普通病毒感冒类似,随着病情发展,病人会出现呼吸困难、胸闷、甚至呼吸窘迫症状,通过医学影像学检查可见肺部有多发磨玻璃影,严重者可出现肺实变。
2019-nCov作为一种新型冠状病毒,是一类具有囊膜、基因组为线性单股正链的RNA病毒,现该病毒全基因组序列已公开,且采集自不同地区患者的病毒样本相关序列也已发布至2019新型冠状病毒信息库(https://bigd.big.ac.cn/ncov)中,供大家参考使用。通过序列比对,我们可以了解到2019-nCov病毒同SARS-cov病毒隶属于一个病毒种,基因序列相似度达80.1%,同蝙蝠中的Bat SARS-like coronavirusisolated bat-SL-CoVZC45基因的相似度可达88%。此外,明尼苏达大学李放(Li Fang,音译)教授发表于Journal of Virology的文章《Receptor recognition by novel coronavirus from Wuhan: An analysisbased on decade-long structural studies of SARS 》提出,该病毒的SPIKE蛋白受体结合域(RBD)同SARS-CoV类似,推定其也同人体的血管紧张素转化酶2(ACE2)相互结合,从而起到细胞感染及人传人作用。
在新型冠状病毒爆发之前,人类在经历的两次与冠状病毒对抗的战役中取得胜利,成功战胜SARS -CoV 及 MERS-CoV 冠状病毒。从对抗冠状病毒的过程中,科学家们总结了研发新药的策略,针对新型冠状病毒的药物和疫苗的研发都在进行中。与此同时,科学家总结的另外两种对抗病毒的策略在本次抗击疫情中被寄予厚望:第一种策略是测试已有的广谱抗病毒药物,石药阿比多尔在近些年较多研究证明其对 SARS -CoV 及 MERS-CoV 冠状病毒均有一定的抑制活性,在2020年1月22日发布的《武汉协和医院处置2019新型冠状病毒感染策略及说明》建议。第二种策略是利用已有的分子库和数据库,筛选可能对冠状病毒有治疗效果的分子,最近引发热议的抗HIV感染药物洛匹那韦利托那韦,目前的体外研究表明其能够抑制MERS以及SARS冠状病毒的复制而发挥抗病毒作用,国家卫健委印发的《新型冠状病毒感染的肺炎诊疗方案(试行第三版)》建议试用,1月31日,权威医学杂志《新英格兰医学杂志》报道了瑞德西韦在对美国首例新冠肺炎患者的治疗中显示的潜力,引起了广泛的关注。
治疗新冠病毒肺炎,可能的药物是什么?过去有哪些潜在疗法?在暂时没有新特效药的情况下,希望我们本期发布的抗冠状病毒的药物专利,能带来一些启发。
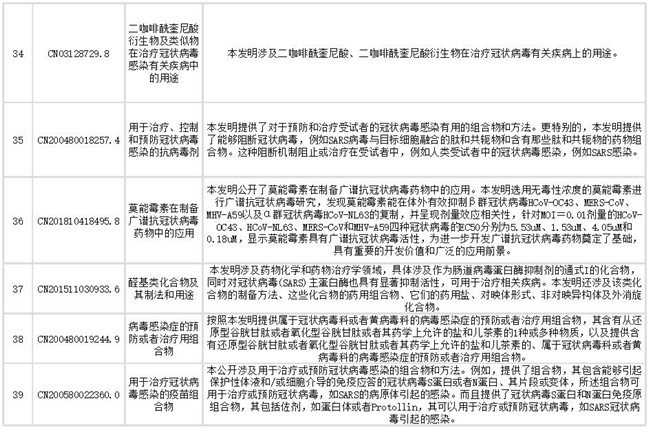
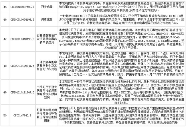
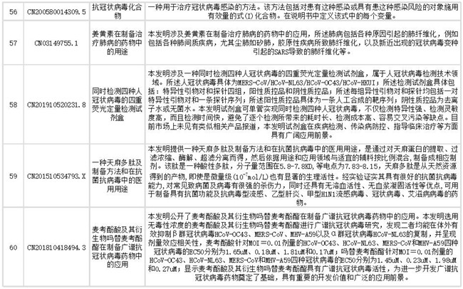
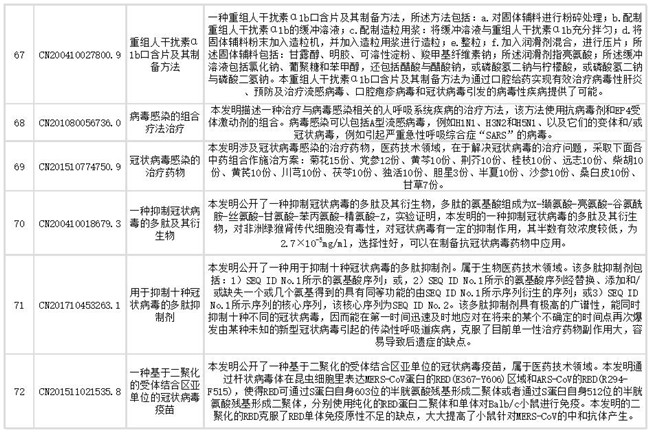
下文列出了抗冠状病毒药物部分相关专利信息,想获取更多相关专利情报及专利全文信息,请点击文末链接查看。
















声明:本公众号提供的专利信息仅供疫情的科研、临床和日常防护参考借鉴,不作为推荐的治疗方案。
知识产权出版社新冠肺炎防治专利信息志愿者团队
2020年2月4日
【点击链接 了解更多专利信息】:http://image.zldsj.com/P/KBD/anti-virus/index_0203.html
版权声明
凡注明"来源:中国知识产权网"的所有文字、图片和音视频资料,版权均属中国知识产权网所有,任何媒体、网站或个人未经本网协议授权不得转载、链接、转贴或以其他方式复制发布/发表。已经本网协议授权的媒体、网站,在下载使用时必须注明"稿件来源:中国知识产权网",违者本网将依法追究责任。



