中医药预防治疗
摘要:知识产权出版社有限责任公司新冠肺炎防治专利情报专题数据库建设已经正式启动了,数据库将收录来自全球范围内与新型冠状病毒肺炎防治相关的诊断检测、抗病毒药物、医用呼吸防护、环境消毒与废弃物处理等方面的专利。为了能够让大家第一时间获取相关的专利情报,2月3日起,我们将通过多个平台,每天以专题形式发布一批具有较高价值的相关专利信息,这些专利信息可以提供疫情的科研、临床和日常防护参考借鉴,不作为推荐的成熟治疗方案。
共抗疫情
新冠肺炎防治专利情报专题数据库建设已经正式启动了,数据库将收录来自全球范围内与新型冠状病毒肺炎防治相关的诊断检测、抗病毒药物、医用呼吸防护、环境消毒与废弃物处理等方面的专利。为了能够让大家第一时间获取相关的专利情报,2月3日起,我们将通过多个平台,每天以专题形式发布一批具有较高价值的相关专利信息,这些专利信息可以提供疫情的科研、临床和日常防护参考借鉴,不作为推荐的成熟治疗方案。
第一篇 中医药预防治疗
2020年1月27日,为进一步做好新型冠状病毒感染的肺炎病例诊断和医疗救治工作,国家卫生健康委办公厅、国家中医药管理局办公室发布了《新型冠状病毒感染的肺炎诊疗方案(试行第四版)》,明确新型冠状病毒感染的肺炎属于中医疫病范畴,将临床治疗期分为4个阶段,分别对应4类中医证型,推荐了4个处方以及医学观察期、中期及重症期的中成药。根据医学顶级期刊《柳叶刀》1月30日发表的一项研究,对取自武汉9名患者的10株新型冠状病毒基因序列进行新的遗传分析,发现该病毒与两种源自蝙蝠的SARS类似冠状病毒的关联最为密切。
鉴于中医药在SARS治疗中发挥的重要作用以及在新冠病毒防控中可能发挥的作用,我们第一批公布的新冠肺炎防治专利,就从中医药防治开始。
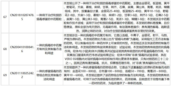
下表列出了中医药预防治疗部分相关专利信息,想获取更多中医药防治专利情报及专利全文信息,请点击文末链接查看。


















欢迎各位读者关注本网的相关文章,我们将持续第一时间为大家更新新冠肺炎防治的专利情报,助力疫情防治。
声明:以下专利信息仅供疫情的科研、临床和日常防护参考借鉴,不作为推荐的治疗方案。
知识产权出版社新冠肺炎防治专利信息志愿者团队
2020年2月3日
【点击链接 了解更多专利信息】:http://image.zldsj.com/P/KBD/anti-virus/index.html
版权声明
凡注明"来源:中国知识产权网"的所有文字、图片和音视频资料,版权均属中国知识产权网所有,任何媒体、网站或个人未经本网协议授权不得转载、链接、转贴或以其他方式复制发布/发表。已经本网协议授权的媒体、网站,在下载使用时必须注明"稿件来源:中国知识产权网",违者本网将依法追究责任。



